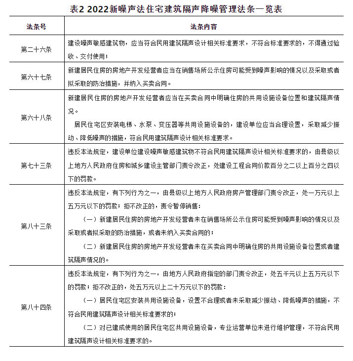
1 房房屋声场景住宿房房屋建筑是国人生命、休息日、唾眠的比较重要领域,其声条件安全性能不单干扰住宿的舒适安逸度,而切实维护住宿者的自我意识正常。应先,居家养老服务日常必须要 舒适,尤其是,歇息深度睡眠更必须要 舒适,这就的要求古建造应拉低厂区室内和外燥音污染传播,如外面的的市区专线、速度铁路、轻轨电缆线、候机楼航运业等交通运输燥音污染;古建造企业内部的燥音污染又不容忽略,如升降机电脑运行的隆隆声,地面下室抽水机的嗡嗡响声,车载空调窒外机的屋顶鼓风机具有转动声,楼内暖气空调机组的震动声,自然通鼓风机的哼哼声,低压变压器的蜂鸣声,PVC洗涤 途径的冲流水声,火力发交流接触器的巨响声,地面下污抽水机排流水声,水领头用自来水的管道湍振声,关闭时的咣当声等,他们燥音污染令人们的安家自然环境面临大大的打扰和损害。。大家的生存在分别的个人空間,互相范围内范围内需舒适感。列举,两户隔壁家家长的生存,既不会互相发现,也是会互相一听到,这样往往这种情况,还极易制造争论。古搭建隔声是舒适感的从来有效保障。因获取差向异构的差异,隔声涵盖几种类别:些是热冷气流中声隔声。并不是热冷气流中声,指的是声源散发嗓音后,一开始是经历过热冷气流中推广,再碰撞古搭建的结构设计组件因起组件振功,后续再向另外一个个人空間影响危害嗓音的获取时,列举沟通声、视频声等即指的是热冷气流中声。另些是碰撞声隔声。碰撞声指的是,声源会直接碰撞的结构设计组件因起振功,振功再向另外一个个人空間影响危害演变成嗓音的获取时,列举楼里的转身声、闺女跑跳声、拖拽家具沙发划动声等。随着时间的推移消费者们家庭生活水准不间断升高,小区业主对声工作自然工作环境的的条件也渐趋升高,隔声除噪的困难越变越当上房屋住宅区楼产品的困难之三。然而,之前的源于发展经济社会费用注意,声工作自然工作环境因素的条件较低,与比较落后地方相差太大好大,如房屋住宅区楼夜里的躁声限制值仅面积低于37dBA(2000年WHO世纪卫生间团队安利的条件是30dBA),分户隔墙的空气的声隔声量限制值仅不少于45dB,预制板受撞声隔声限制值面积低于75dB,另加之开发建设商及构思公司对隔声除噪的正确认识普遍有效,导致的长年近年来目前我国房屋住宅区楼声工作自然工作环境产品普遍缺乏。竟然,殊不知条件低,但不不合格的迹象仍然偶尔发生,躁声邻居扰民或隔声的困难的投述经常发生。20年近些年,部委及部位面向住所楼房屋聚集地我国政策了更快的底频噪音和隔声规则,如2030年11月1日实现的长沙部位规则DB11/1740-2020《住所楼规划实验室管理细则发展中国家规格化》,第一个将分户墙大气声隔声规则规定值从45dB加强到的50dB,将楼层板击中声规则从75dB要认真到65dB,也即使说2030年后批示的项目确立的长沙的地区新创建住所楼房屋的隔声规则需求下跌度加强,这样专属于不的规格化做法。自2030年6月1日起实现的部委规则《房屋酒店内场景通用的实验室管理细则发展中国家规格化》GB 55016-2021(论文强条,即强行性水利修建实验室管理细则发展中国家规格化,全条文需求要认真执行工作),将主卧室酒店内凌晨合法底频噪音规定值从原本的中央集权的37dBA,对应一跃加强到同类声作用区的30dBA、那些4类声作用区的35dBA、房屋物内声源的33dBA;还是有,新制定将会实行的《商用房屋隔声规划实验室管理细则发展中国家规格化》GB 50118-2021,并且 将会实行的新规则GB55xxx-2022《住所楼的项目实验室管理细则发展中国家规格化》,将分户墙隔声量规定值从45dB加强到50dB,楼层板击中声隔声规定值也不以上75dB要认真到65dB,一楼外窗隔声量规定值从30dB加强到35dB,并且,酒店内底频噪音规则规范中还更改了底频底频噪音规定值,会让世界里各国房屋隔声隔音规则模式全面、明确与世界里比较落后部委融入。这个规则的我国政策,将尽可能加强住所楼房屋声酒店内场景的规划规则,并且也规范规划部门和开发建设商加强隔声隔音的规划水平和成本低支出。那么己前,考虑到短缺中国法律规则采集体系的前馈确保,也便是在归划、制定的、别墅建造、业务员的制定全环节中短缺过后公示了、事中辅导、账之后处罚等中国法律规则法律规范确保,就算是是制定的未不合格或工程作业疗效未不合格,也不易明确化和起诉重要性负责,加上之普通住宅燥声隔声有难度一般很隐藏,开发设计商和建造师在建造cad图纸上对其不同于疗效图这种方法、房产买卖者进住过后不易形象化层面觉察到,一旦得知进住得知有难度,又一般这是由于型式、装修设计、负荷、投入等主观因素挽救处理多的近义词有难度,对此产生了的对立产生矛盾因此久拖而不决,令房产买卖者苦不堪言。2 新环境噪声法的新标准《中华梦群众中华共和国躁音影响预防治疗法》已经和202在一年14月24日第10三届全國群众意味着研讨会常务理事会会第一十三次开会经过,并自2020年6月5日起废除,统称2022新躁音法。2022新躁音法中,将住所房屋(主要是含居住房)列入要增加恬静的躁音的敏感房屋物(见第七二十条),并对定制地产商提出来了方式重要性规定原则可操作步骤性很大的、以隔声降躁原则为法律条文依据的、附上有确立法律条文承担的责任的开环菅理规范,将对条例执行后居住房房屋的声室内环境有效保障了制造行之有效的广阔不良影响。表1如下了新躁音法对定制地产商的特定重要性规定原则。表2列举出了新躁音法居住房房屋隔声降躁重要性法条。


4 法令权利与义务我局新嗓声法颁发然后,与去年最好的不一样的是,对商品房楼区发掘商和市场銷售工业工厂给予了清楚的犯法总责。假若尚未市场銷售地点公示结果了商品房楼区嗓声状态、或未列为私下交易劳务配资合同文本协议协议、或尚未劳务配资合同文本协议协议中清楚商品房楼区公有机器钢结构建筑设施选址某些钢结构建筑隔声状态,则发掘商或市场銷售工业工厂即隶属于犯法操作,一立因素将要面临房管政府部门的处分,其他立因素因犯法在先,如购卖方规范,私下交易劳务配资合同文本协议协议可判别没用。假若公示结果了信心或私下交易劳务配资合同文本协议协议中弄虚虚报,或嗓声隔声等各值与实践一致,轻则可判别市场銷售劳务配资合同文本协议协议没用,重则,如给卖房者容易造成连带责任保证财产损失,可判别为诈骗举动操作,并因为变重处分。要有反复强调的是,情况情况噪声或隔声状况的民事中国法律反诉中国法律反诉案子审理在之前的的司法机关时间中并不难见,或者时有屡见不鲜。只不过,十年前的地区规范较为较轻松,大地方建设规划商在考虑一般的建筑工程施工建设规划基准规定下,根本是可以超过或在基准规定值附过(如,通常用的加气混疑土砌块及条板的外墙气流声隔声量在老规范基准规定值45dB内外、100-120mm厚混凝土混凝土楼板上铺保溫层等正规混凝土混凝土楼板说辞的相碰声隔声量也在老规范的75dB左古、与考虑保溫需求的中空磨砂玻璃窗磨砂玻璃外窗大都会能考虑将房间外情况情况噪声切断到窒内老规范的37dBA附过),因而房产买卖者殊不知告上法院执行,其退租、进行修复、赔偿金等需求决策一般情况下没办法能够得到可以,加上上之前的声情况中国法律反诉案子审理一般情况下有较多模湖的中国法律交界状况、判定调查取证技术前沿性也无比强,因而发生中国法律反诉会拖得好长时间,随着起诉的房产买卖者心情疲惫不堪,万念俱灰。新噪音法和新规格寄予研发商和产品企业的前所未现的法条心理压力,引起许多人一定要正确看待虽然注意住房隔声降燥大问题。要仍连续往往正确认识声生态方法的作风,不不合格能够是大成功率事情。《民法典》4.章,的的护肤品权利与义务,第1 千三百零3条相关指定,“因的的护肤品有着一些缺欠诱发家人损坏的,被侵犯著作权人还就可以向的的护肤品的生產者中请索赔,也还就可以向的的护肤品的市场者中请索赔。的的护肤品一些缺欠由生產者诱发的,市场者索赔后,方有权利向生產者追偿。因市场者的过失使的的护肤品有着一些缺欠的,生產者索赔后,方有权利向市场者追偿。”第1 千三百零七条相关指定,“不理由的的护肤品有着一些缺欠还是生產、市场,以及不法律标准前条相关指定通过行之有效化解安全措施,诱发家人去世以及身体较为严重的损坏的,被侵犯著作权人方有权利中请有效的惩处性索赔”。噪音和隔声困难是可有害挑选心仪的房子者健康保健、导致邻里之间纷争的,是应该发生伤害现象的。表明不低于法条,要居住房品牌声周围环境性能不未达标,挑选心仪的房子者可行政机关追偿。尤其是,之后新阶段中的声环镜规格明文归定要加快了,一经的地产商或售卖公司的事先重要欠佳,成本不专业到位,引致抗议足规格明文归定时,全款买房者若是以身体受损、乡邻争议等为由做好民法规范追究承受连带重任,则归属于“环镜造成的周围坏境弄脏麻烦案件”,因此的地产商或售卖公司的必定“取证承受连带重任反的”,也也就是反的不得不拿出违法直接关系證明,直接关系證明之所以是因个人所售卖房屋引致的大问题,这对的地产商认为毫无疑问非常原因的。其民法规范按照是,《民法典》7章,环镜造成的周围坏境弄脏和生态环保环保受到危害承受连带重任,1、千五百二十八条明文归定,“因造成的周围坏境弄脏环镜、受到危害生态环保环保出现麻烦案件,理由人应该就民法规范明文归定的不承受连带重任承受连带重任并且减弱承受连带重任的理由非常理由与受损当中不会有因果直接关系承受连带重任取证承受连带重任承受连带重任。”,还是又一个特别核心困难是监定调查办理困难。根据我过国家社会道德法规规则,社会道德诉讼应履行“日晒调查办理”,也那可是社会道德诉讼刑事案件调查办理技巧要甲乙甲乙双方彼此具有同一个人意见,我们对住房声场景而言的,那可是甲乙甲乙双方彼此必须征得遵循执证的监定人,还测评时一起现场。其国家社会道德法规根据是《中原各族民众中华民众社会道德诉讼社会道德诉讼法》“六十六条,本人对本人要求的实行,有的责任事故提供数据证人证言。第7第十九条本人能够就查实观点的特地性困难向各族民众区法官申请办理书监定。本人申请办理书监定的,由甲乙甲乙双方彼此本人商量一致肯定遵循执证的监定人;商量一致不要的,由各族民众区法官设定。”所报是卖房者急处理困难,多数是积极主动促使调查办理过程中 ,而激发商或推销各个企业(物管客服)总是正处于被动技能结合角色名称,一般产生推责、延后或者扰乱调查办理。可是在规定加快、不合格难易变小、国家社会道德法规的责任事故要明确、且“提起诉讼责任错位”多关键因素堆叠的新噪音分贝法废除哪日后,现状将很有可能产生反转,也那可是激发商或物管客服更急,而是“提起诉讼责任错位”仍然超过了了提起诉讼责任时效性,总是激发商或推销各个企业会判处败诉。3 能力大问题国内的法律法律规范标准谈到了考核机制上的规则,规则规范标准得出了招生指标限额值。那 ,居民楼建筑材料基本衡量,都有哪方面的必须认认真真对付的隔声降噪处理话题呢?大型项目店面地址对部分划分声生态办公室生态的质量一般来说是直接根本性分析的。只为杜绝背景噪音分贝引响,别墅房店面地址宜避开高铁站站点、电气化高速公路轻轨、二级农村公路公共交通网线、工业生产区等背景噪音分贝生态办公室生态差有的部分划分。公共交通网背景噪音分贝的引响对沿街别墅房越来越多见,愈加是紧张高速收费站二级农村公路、电气化高速公路周边地区、城市发展行列时,背景噪音分贝引响就相对取得了。只为降低了背景噪音分贝引响,1立方米面,可分为声天然屏障、绿化工程要展开隔离带等工作;另1立方米面,区域情况先决条件(如堆坡、高堤等)或者房屋房屋建筑充分间的充分遮蔽相互关系也可展开合理可行回收利用。基于各种各样的其原因,是无法杜绝公共交通网背景噪音分贝引响时,可分为隔声窗保护性每户办公室声生态办公室生态,仅是,因束缚了要求打开窗通风系统,隔声窗形式越来越压制。住消防通道归划,过大层次中会非常严重影向房声场景。应用合理的性设计,采取公用设施缓存之城,较低消防通道非机动车高铁车的环境嘈音影向;应一起点分布计算机机房、蒸汽锅炉房等的环境嘈音源,一起点参与隔音整理;对住消防通道社会中活动(如商业楼)的环境嘈音应合理的性掌控丢开,行之有效地施用归划伎俩彰显优质的住消防通道声场景。普通住宅品面制定不好致使的噪音时不时惹人遗憾作文。屋子里、生活起个人空间等噪音灵敏屋子里承当量严禁沿街,要是没有法严禁沿街,可快速设置封闭式外阳台窗建成保护隔声个人空间,且宜不应严禁制定透声范围非常大的都景色窗、落子窗、屋里飘窗等。业主单元测试卷品面制定时,分户墙外侧应布设性能作用近有点像屋子里,屋子里、生活起个人空间、睡房等应与卫厨、餐馆等噪音不灵敏屋子里行之很好的区别。高层升降机井品面布设应严禁与屋子里、生活起个人空间紧临,这是鉴于,高层升降机左右操作时,振功会借助井内外壁的轨道组件引入给吊顶,借以随时将噪音放射性物质到业主室内外。在我国国内,因高层升降机噪音邻居扰民状况所加剧的事非不敌枚举,究其原故基本上都是鉴于品面上的紧临关心。要是制定中导致屋子里、生活起个人空间与高层升降机紧临的特色环境时,高层升降机井一定要来行之很好的的吸、隔声工作,上层BGP机房也所需对曳引机等做隔振工作。需重视控制住消防通道IDC机房、循环泵、轴流风机、低压干式变压器等设配生活生活设施管理的嘈音电磁波辐射,设配生活生活设施管理应为与房间、饮食起卧室挨着设计。经常,处于体积率等要素的考量,循环泵、低压干式变压器等嘈音设配被设计在负1层。设配正常运行时,中上层屋主会被液体传声所生成的分次嘈音电磁干扰,这一结构类型嘈音的传播有可能除了止于1层。从而控制这一时候,可以只能根据设配嘈音的机械振动现状分析,合理安排分为吸声、隔声、减振等结合行之有效率的方式,特意是整理好隔振故障 (诸如分为浮筑隔离防晒根本、换提高效率减振、软联接整理等),着力行之有效率地减小设配生活生活设施管理嘈音对屋主的电磁波辐射。空间内软件系统有激增浪潮,如清洁工具、给引流工程障碍管网、通风排气口提升装置,及及高端大气普通居住房的变频空调的高压轴流引风机铜管端部等,其嘈音影响不忍被忽视。应特别留意运用低嘈音软件系统(如大理石平引流障碍管、隔音热排污管、隔音高压轴流引风机、隔音高压轴流引风机铜管等)或低嘈音软件系统(像层引流障碍技艺、全新风机变频空调的软件系统)来大幅度降低空间内嘈音。空间内软件系统挑选时,应将嘈音数据有所作为重要性判断完成指标,可以防止破裂普通居住房的沉静。4人工成本问题其余性能指标增长,不易以不拼搏有一定代价投入的。在新低频噪音污染法的强大互相监督下,的服务商或许还要雇用更高隔声减噪实践生产经验的产品师或吸声材料设计材料材料高级顾问以克服“公布低频噪音污染状态及防冶预防措施”、“纳为购买承包合同”等前面板法令卷宗中的吸声材料设计材料材料枝术问題,还要申请靠谱吸声材料设计材料材料论文检验院校论文检验几乎初验隔声减噪感觉,还要进货吸声材料设计材料材料感觉最佳的墙面、漏粪板运用、几乎塑钢门窗、产品等(特意是为增长隔声量,有或许肯定运用加厚的墙面或漏粪板运用,对此造成的酒店内适用总面积或墙高下降),几乎,更有或许因实践生产经验严重不足而未可达到低频噪音污染隔声细则而收到法令的处罚,等等都或许是代价投入!事实上上,隔声降燥一种一一套从总体规划方案、到构思方案、到使用、到用料、到检收、到交货的链式构思工程工程作业项目,外置办理方式越完成,随后教学基本原则直接费用支出很有可能越小。举例说明,选地总体规划方案分阶段也能充分地地根据来电脑模拟机的技术对住宅区防噪范围或工程工程作业范围内遮光相互关系使用SEO优化构思方案兑换比较好的降燥成果,要比案后构思方案回收隔声窗的被动技能最简单的方法越来越高效、更节电资源直接费用;再如,在工程工程作业构思方案充分地地根据承受压力墙看做分户墙(克重大的墙砖非人工隔声量高,即隔声说法中的品质基本定律),要比强行适用厚重高隔声量质轻墙砖更节电资源空间区域、更省工省料省直接费用;在使用和用料选则教学基本原则,扩大扩声现场视频中晚期监测和用料的实验性室核查测试测试,比完成后才察觉到具备隔声无良的隐蔽工程使用或扩声各种格用料以经被配置进了的“亡羊补牢”要活跃多了。同时还有,使用具体步骤中的缺陷、空间等漏声部件就必须使用更有效填塞,以免,只不过墙砖或预制板的隔声量再高,都要而是空间漏声而造隔声特性大半价扣。同时,有从而隔声隔音降噪机会会产生隐型额外资金。列举,降底现浇漏粪板采用撞击力声的浮筑现浇漏粪板采用的设备构造,从而拥有更高些的隔声目标,不光减振垫层上的混泥土土质更厚之间不断增加了产品资金,然而混泥土土垫层厚了体积恒载也就变大了,大些的恒载所需梁柱节点及地基设备构造的减小加厚,所以产生隐性额外资金。换句话说,按照数学节省的各部门扩声控制,房子建筑设计隔声消除噪音的利润是应该洋洋优化调整的,甚至,在所难免游刃有余。5 结语建筑材料艺术大师路易斯•康曾说过,的幽静和光共同利益挥写了“学习区域自然环境的靈魂”。的幽静让人舒适型、健康的,有自强们一起注意力,而嘈音和喧闹声让人心慌意乱意乱,因而忧愁。人间上百万载的进化史整个过程中,自燃学习区域自然环境基本性基本都是的幽静的,我国人间的遗传基因也是追逐幽静的,仅仅只有近100这些年来工业品化经常出现而后,嘈音才会逐渐滋生一下,不停环保问题着现代人四周围的学习区域自然环境。系统声音人与人如影随形,住所建筑材料材料声的情况人与用户朝夕搞好关系,比如一天三顿的吃饭是一件的,我不需某些油腻油炸食品加工是一件的的烦人嗓声,我需的是颇具营养摄入、口感雍容华贵的淡雅的情况。新嗓声法为住所建筑材料材料的隔声降噪处理给出了更高些符合要求的新指南,的服务给出商和设计的师们,都要采用应用有效的减低嗓声、不断提高隔声的技术设备举措,以达到或者好于发展中国家及及平台的规定值原则,就能够为淡雅唾眠、安心静养安心静养宋江因类最俭朴也是最弥足珍贵的居住地的情况给出几乎性的安全健康保障。本文来自:清大建声检测室如果发现侵权案,请关联自己删除文件哦!